
各省、自治區、直轄市及計劃單列市、新疆生產建設兵團中小企業主管部門:
根據《優質中小企業梯度培育管理辦法》(工信部企業〔2026〕2號,以下簡稱《辦法》),現組織開展2026年專精特新“小巨人”企業認定和復核工作。有關事項通知如下:
一、企業申請要求
(一)省級專精特新中小企業可提出第八批專精特新“小巨人”企業申請,2023年認定的第五批和復核通過的第二批專精特新“小巨人”企業可提出復核申請,相關申請均不收取任何費用。
(二)企業可通過我部優質中小企業梯度培育平臺( http://zjtx.miit.gov.cn)觀看專精特新“小巨人”企業申請政策解讀視頻。申請企業應如實、自主填報申請表,并按要求提供有關佐證材料,即可完成申請。我部未委托任何機構開展專精特新申請業務,審核中通過“分段審核”“雙隨機(隨機抽取專家、即時隨機派發審核任務)”“盲審”等方式保障公平公正,請企業謹防不良中介機構散播虛假信息,非法牟利。
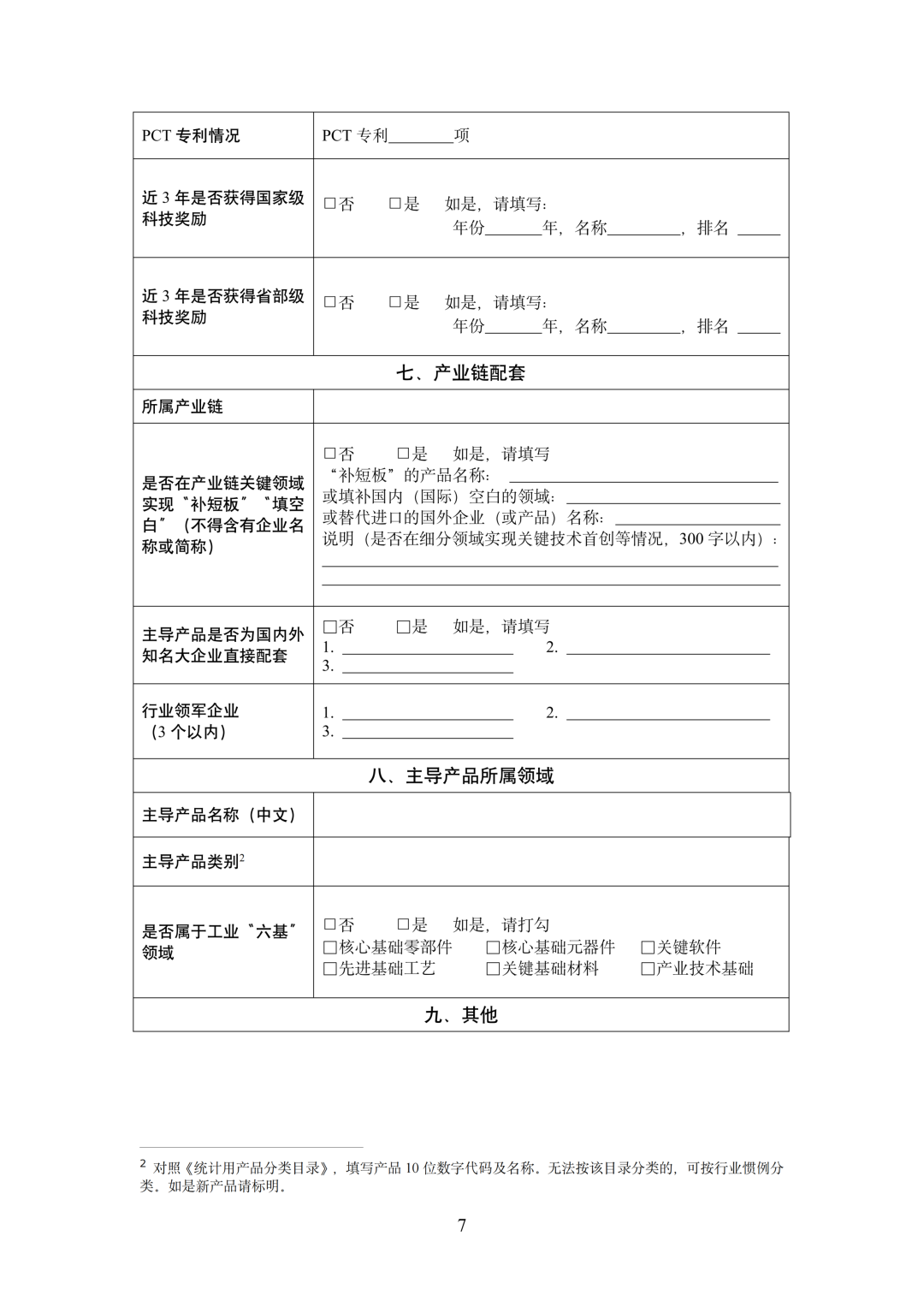
(三)申請企業需符合《辦法》中專精特新“小巨人”企業有關認定標準。相關指標需按《辦法》附件4中“部分指標和要求說明”嚴格把握。
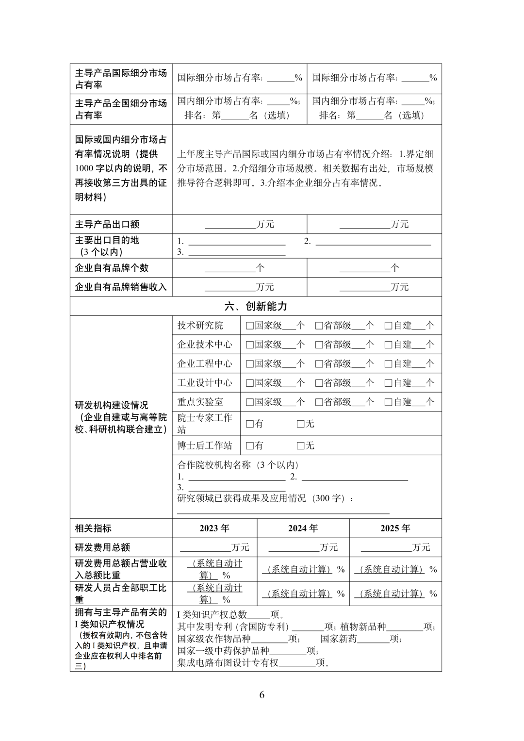
(四)為減輕企業申請負擔,企業無需提供第三方機構出具的細分市場占有率證明或說明、國內發明專利證書(涉及集成電路設計布圖等其他I類知識產權的,仍需提供)等佐證材料。企業僅需如實說明市場占有率、填寫發明專利數量即可。我部將與國家知識產權局等部門加大數據共享力度,專利數據將以國家知識產權局提供的數據為準。
(五)專精特新“小巨人”企業申請和復核采取線上填報與線下報送相結合的方式。線上在部優質中小企業梯度培育平臺填報,時間為2026年4月25日至5月25日。線下報送以企業屬地中小企業主管部門要求為準,線下與線上數據應保持一致。
(六)企業有關財務數據依據會計師事務所出具的審計報告。務請將會計師事務所在財政部注冊會計師行業統一監管平臺(http://acc.mof.gov.cn)完成報備后的已賦碼電子原件,上傳至優質中小企業梯度培育平臺,如不一致,將影響申請結果。請提醒會計師事務所將主營業務收入、主營業務成本兩項指標納入審計報告。
(七)我部將引入數據提取、人工智能和大數據等技術,加強申請數據的分析比對和邏輯判斷,嚴格防范數據造假。如發現企業存在上述情況,我部將根據《辦法》,取消企業創新型中小企業、專精特新中小企業、專精特新“小巨人”企業等稱號,并禁止企業三年內再次申請。涉及騙取財政資金的,將依法依規嚴肅處理。涉及會計師事務所的有關情況,將向行業主管部門反映。
二、推薦要求
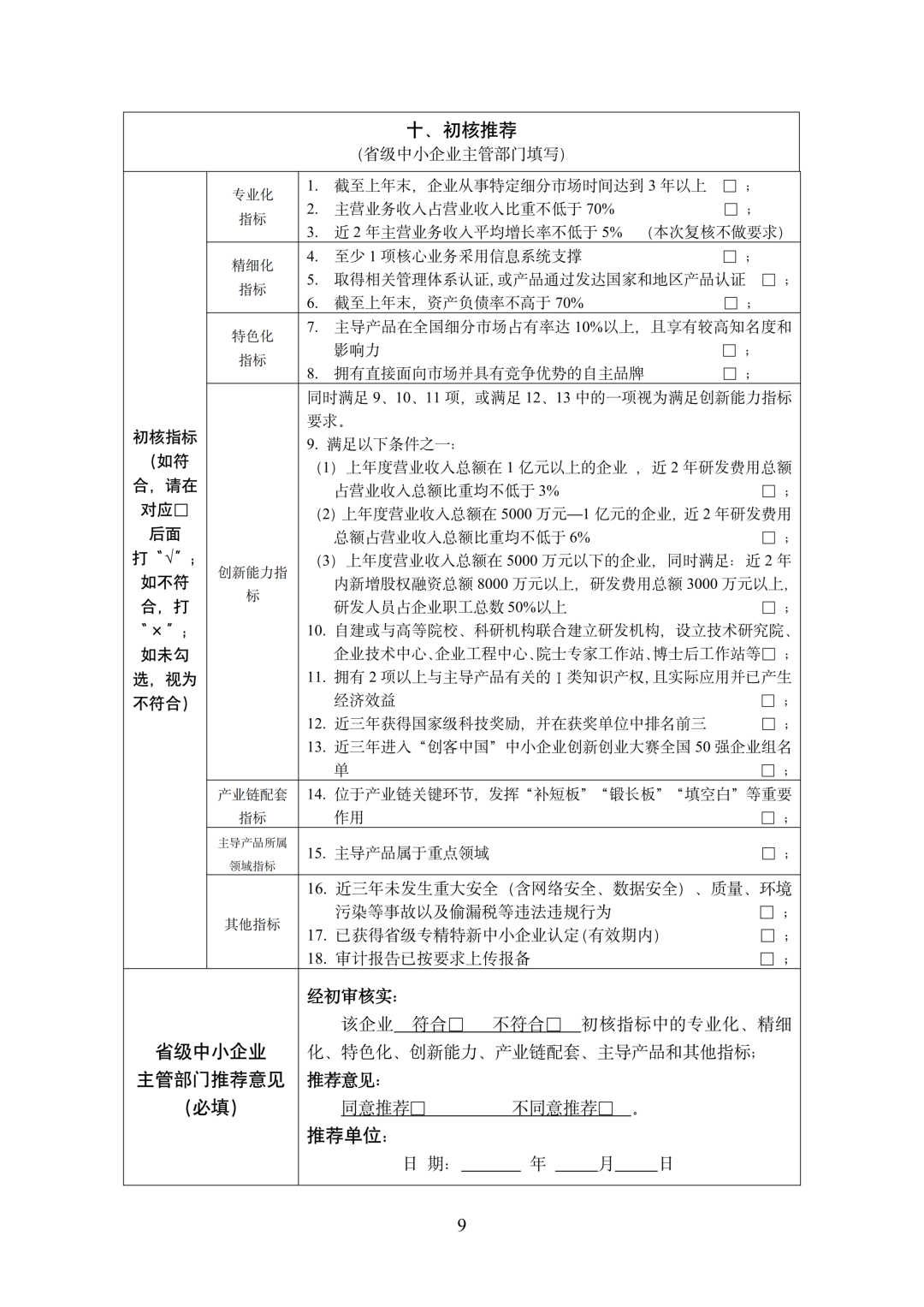
(一)各省、自治區、直轄市及計劃單列市、新疆生產建設兵團中小企業主管部門(以下統稱省級中小企業主管部門)負責組織新申請專精特新“小巨人”企業初核推薦和復核企業推薦工作。
(二)要擇優組織符合條件的企業填寫“第八批專精特新‘小巨人’企業申請書”(附件1)或“專精特新‘小巨人’企業復核申請書”(附件2),并結合工作實際提出佐證材料要求,初審核實后提出推薦意見。
(三)要切實履行責任、嚴格把關,加大對企業數據真實性、技術創新性的審核力度,確保申請書填報數據與佐證材料一致,提升推薦質量。要加大服務力度,組織力量為申請企業提供全覆蓋的免費咨詢輔導服務。為進一步壓實審核推薦責任,對第八批“小巨人”企業推薦數量較多但通過率較低的省份,我部將在專精特新相關支持政策中進行減分或限額。
(四)對于已成為工業和信息化部制造業單項冠軍示范企業或單項冠軍產品的企業,不再推薦新申請第八批專精特新“小巨人”企業;對與我部已認定的專精特新“小巨人”企業存在控股關系的企業,以及同一集團內生產相似主導產品企業,不予推薦;對2023年認定和復核通過的專精特新“小巨人”企業,不推薦復核的,需說明原因。
(五)為降低對復核企業影響,對本年度申請復核的“小巨人”企業,按照2022年印發的《優質中小企業梯度培育管理暫行辦法》(工信部企業〔2022〕63號)中相關標準和要求把握,對新申請的第八批專精特新“小巨人”企業,按照2026年印發的《辦法》中相關標準和要求把握。
(六)省級中小企業主管部門于2026年5月25日至6月30日集中開展初核推薦工作,期間可根據工作需要,聯系已完成申請企業補充上傳佐證材料。所推薦對象應在本省中小企業主管部門官網上公示不少于5天且公示結論為通過。請于2026年6月30日前將加蓋公章的正式文件及推薦匯總表(附件3、4)紙質版及可編輯電子版各1份,通過郵政特快專遞(EMS)郵寄至:工業和信息化部中小企業局創業創新處,郵編:100804。
三、注意事項
(一)根據往年情況,部分企業忘記優質中小企業梯度培育平臺登錄賬號、密碼,建議申請企業提前登錄平臺確認。
(二)企業申請書及佐證材料紙質件由省級中小企業主管部門妥善留存備查,無需報送我部。省級中小企業主管部門應通過組織實地抽查、第三方數據驗證、財務報表對照等方式,確保數據真實性。
(三)我部將按照《辦法》要求和審核流程組織對各省份推薦企業進行審核,形成并印發第八批專精特新“小巨人”企業名單和復核通過的專精特新“小巨人”企業名單。在復核通過名單印發前,2023年認定和復核通過的專精特新“小巨人”企業稱號依然有效;復核通過名單印發后,2023年認定和復核通過的專精特新“小巨人”企業稱號自動失效,以該名單內企業為準。
(四)按照《辦法》明確的“企業只需按照自身所獲得最高一級稱號參加復核工作”,為減輕企業申請負擔,對復核未通過的專精特新“小巨人”企業,省級中小企業主管部門應按照企業本次提交的申請材料開展專精特新中小企業復核工作,避免重復組織企業參加復核。
附件:
1.第八批專精特新“小巨人”企業申請書
2.專精特新“小巨人”企業復核申請書
3.第八批專精特新“小巨人”企業推薦匯總表
4.專精特新“小巨人”企業復核情況匯總表
工業和信息化部辦公廳
2026年3月23日




















版權所有:泰斗科創 泰斗知產 泰山北斗專利 泰斗法律 泰斗財稅 鄂ICP備14020250號-2 鄂公網安備 42011202000223號 技術支持:中網維優
官方微信